Introducing DATPROF Runtime
What is DATPROF Runtime
DATPROF Runtime is a web-based solution that enables users to manage and deploy predefined applications. Through its interface the tool provides easy deployment, running, and monitoring of application packages for almost all current database environments. It does this through one of two ways: through the Runtime web-based interface, or through the powerful RESTful API that enables you to include Runtime in your OS automation scripts.
Administrators can distribute access to users through our permission system, and enable the organisation to access Runtime with different permission levels, enabling end-users to call and run application without the need for administrator intervention, while simultaneously making sure they access a secure environment that does not enable them to change configuration settings.
How to use DATPROF Runtime
DATPROF Runtime is a powerful web-based platform for managing and executing DATPROF applications. These applications are created using one of four DATPROF products:
DATPROF Integrate
DATPROF Subset
DATPROF Privacy
DATPROF Runtime (currently supports MongoDB and File Masking (Parquet, CSV, JSON, XML) only)
A DATPROF application generated by DATPROF Privacy or Subset include a combination of Velocity templates, generated SQL scripts, and/or operating system (OS) scripts.
A DATPROF application generated by DATPROF Integrate consist of generated SQL scripts and/or OS scripts.
This integration enables seamless execution of complex workflows, empowering organizations to optimize data management processes effectively.
SQL scripts and/or OS calls may also contain velocity elements, check the chapter Using Velocity
Velocity is a Java Template engine internally used by DATPROF Runtime to parse code. It uses variables, methods and basic control statements (foreach, if/else).
For more info check http://velocity.apache.org/engine/devel/ The output of a DATPROF Velocity template is a SQL script.
DATPROF Runtime is capable of executing the application, running a specific scenario, live-monitoring run progress, and generating log files and reports . A scenario is a predefined named set of actions within an application package.
DATPROF Runtime and related software (Privacy) offers the ability to anonymize, change, remove or alter data in a multitude ways. The use of Runtime or Privacy is strictly intended for the modification of test data (Hereafter to be understood as data that is derived from production data or other synthetic data sources, but which can be replaced if lost or damaged.). Usage of data modification is not suggested or supported for production data, and this can lead to the loss of said data. As such, users should NOT alter data that cannot be restored easily, and are at all times held responsible for the correct usage of DATPROF software.
Important Terms
It is important to understand some terms that are being used in DATPROF Runtime.
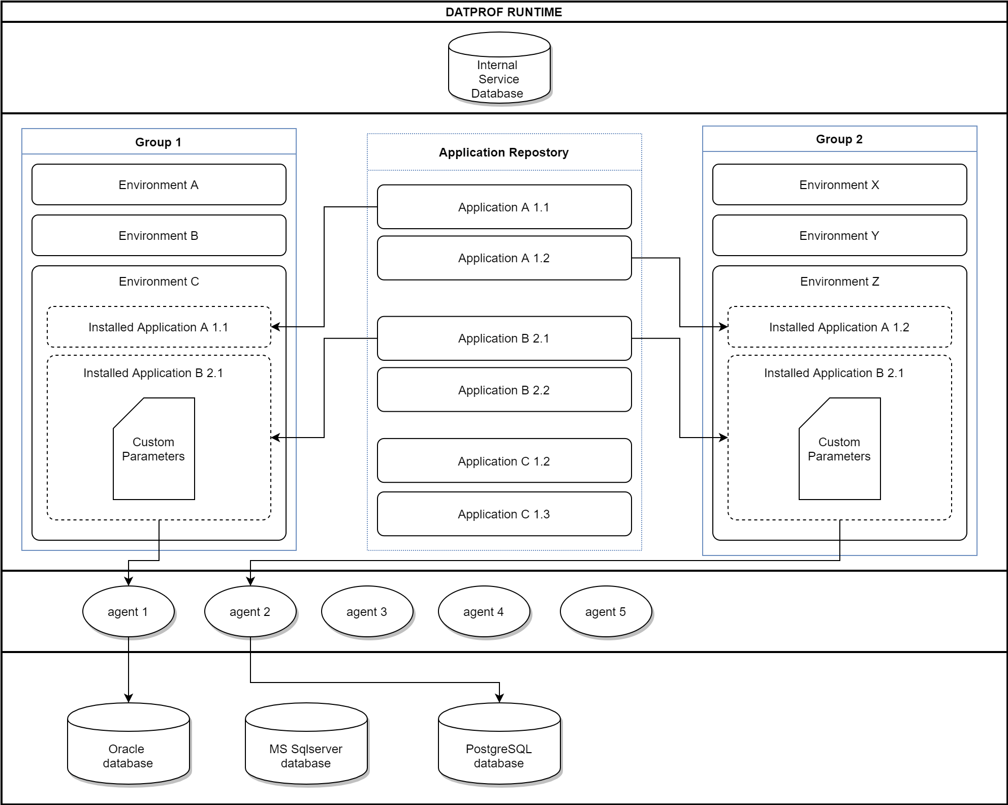
A Group (previously known as Project) is an administrative unit holding the list of created environments.
An Environment is an administrative unit created within a group. It reflects a target database and holds one or more installed application(s) with its parameters to execute. It stores the database connection details for this environment and the history of the different runs.
An Application is a generated package by DATPROF Integrate, Subset or Privacy. An application is uploaded to DATPROF Runtime. This uploaded application can be installed in an environment to get executed by an agent. An Environment is always bound to one database. However, Subset applications can have different source databases connections to subset data from different databases.
An Agent is an independent Runtime process that can execute an Installed application. Multiple agents may exist and they can be used for different environments. An agent can only run one application at the time.
Runtime Work process

Performing a first-time setup of a Runtime application usually involves the following steps:
Create a Group
Create one or more Environment(s) within the Group.
Upload an Application into your Group
Install an Application into your Environment.
Check and set the Environment parameters.
Start the application and monitor it.
What is DATPROF Runtime
DATPROF Runtime is a web-based solution that enables users to manage and deploy predefined applications. Through its interface the tool provides easy deployment, running, and monitoring of application packages for almost all current database environments. It does this through one of two ways: through the Runtime web-based interface, or through the powerful RESTful API that enables you to include Runtime in your OS automation scripts.
Administrators can distribute access to users through our permission system, and enable the organisation to access Runtime with different permission levels, enabling end-users to call and run application without the need for administrator intervention, while simultaneously making sure they access a secure environment that does not enable them to change configuration settings.
How to use DATPROF Runtime
DATPROF Runtime is a powerful web-based platform for managing and executing DATPROF applications. These applications are created using one of four DATPROF products:
DATPROF Integrate
DATPROF Subset
DATPROF Privacy
DATPROF Runtime (currently supports MongoDB and File Masking (Parquet) only)
A DATPROF application generated by DATPROF Privacy or Subset include a combination of Velocity templates, generated SQL scripts, and/or operating system (OS) scripts.
A DATPROF application generated by DATPROF Integrate consist of generated SQL scripts and/or OS scripts.
This integration enables seamless execution of complex workflows, empowering organizations to optimize data management processes effectively.
SQL scripts and/or OS calls may also contain velocity elements, check the chapter Using Velocity
Velocity is a Java Template engine internally used by DATPROF Runtime to parse code. It uses variables, methods and basic control statements (foreach, if/else).
For more info check http://velocity.apache.org/engine/devel/ The output of a DATPROF Velocity template is a SQL script.
DATPROF Runtime is capable of executing the application, running a specific scenario, live-monitoring run progress, and generating log files and reports . A scenario is a predefined named set of actions within an application package.
DATPROF Runtime and related software (Privacy) offers the ability to anonymize, change, remove or alter data in a multitude ways. The use of Runtime or Privacy is strictly intended for the modification of test data (Hereafter to be understood as data that is derived from production data or other synthetic data sources, but which can be replaced if lost or damaged.). Usage of data modification is not suggested or supported for production data, and this can lead to the loss of said data. As such, users should NOT alter data that cannot be restored easily, and are at all times held responsible for the correct usage of DATPROF software.
Important Terms
It is important to understand some terms that are being used in DATPROF Runtime.
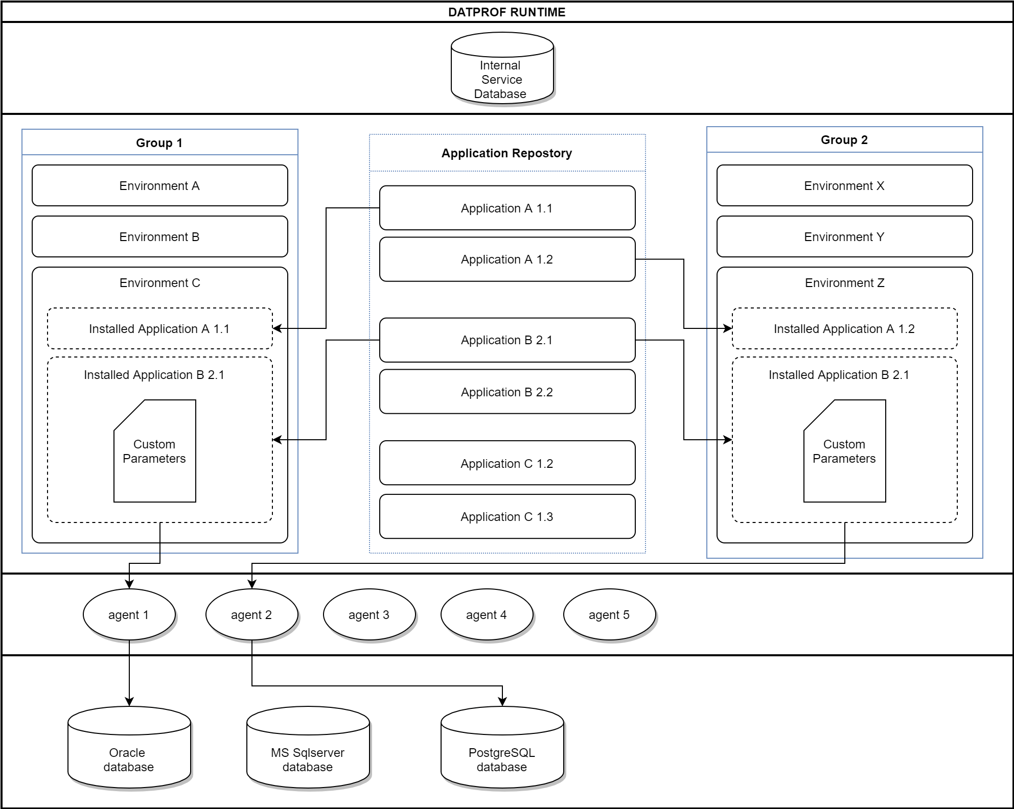
A Group (previously known as Project) is an administrative unit holding the list of created environments.
An Environment is an administrative unit created within a group. It reflects a target database and holds one or more installed application(s) with its parameters to execute. It stores the database connection details for this environment and the history of the different runs.
An Application is a generated package by DATPROF Integrate, Subset or Privacy. An application is uploaded to DATPROF Runtime. This uploaded application can be installed in an environment to get executed by an agent. An Environment is always bound to one database. However, Subset applications can have different source databases connections to subset data from different databases.
An Agent is an independent Runtime process that can execute an Installed application. Multiple agents may exist and they can be used for different environments. An agent can only run one application at the time.
Runtime Work process

Performing a first-time setup of a Runtime application usually involves the following steps:
Create a Group
Create one or more Environment(s) within the Group.
Upload an Application into your Group
Install an Application into your Environment.
Check and set the Environment parameters.
Start the application and monitor it.